91天媒传媒mv在线视频-免费完整版在线观看
网站首页
关于我们
产品中心
一体式水车
倒挂式水车
圆盘式专机
双头数控
全自动数控
全自动液压机床
加工范例
客户案例
新闻资讯
服务体系
联系我们
语言选择
English
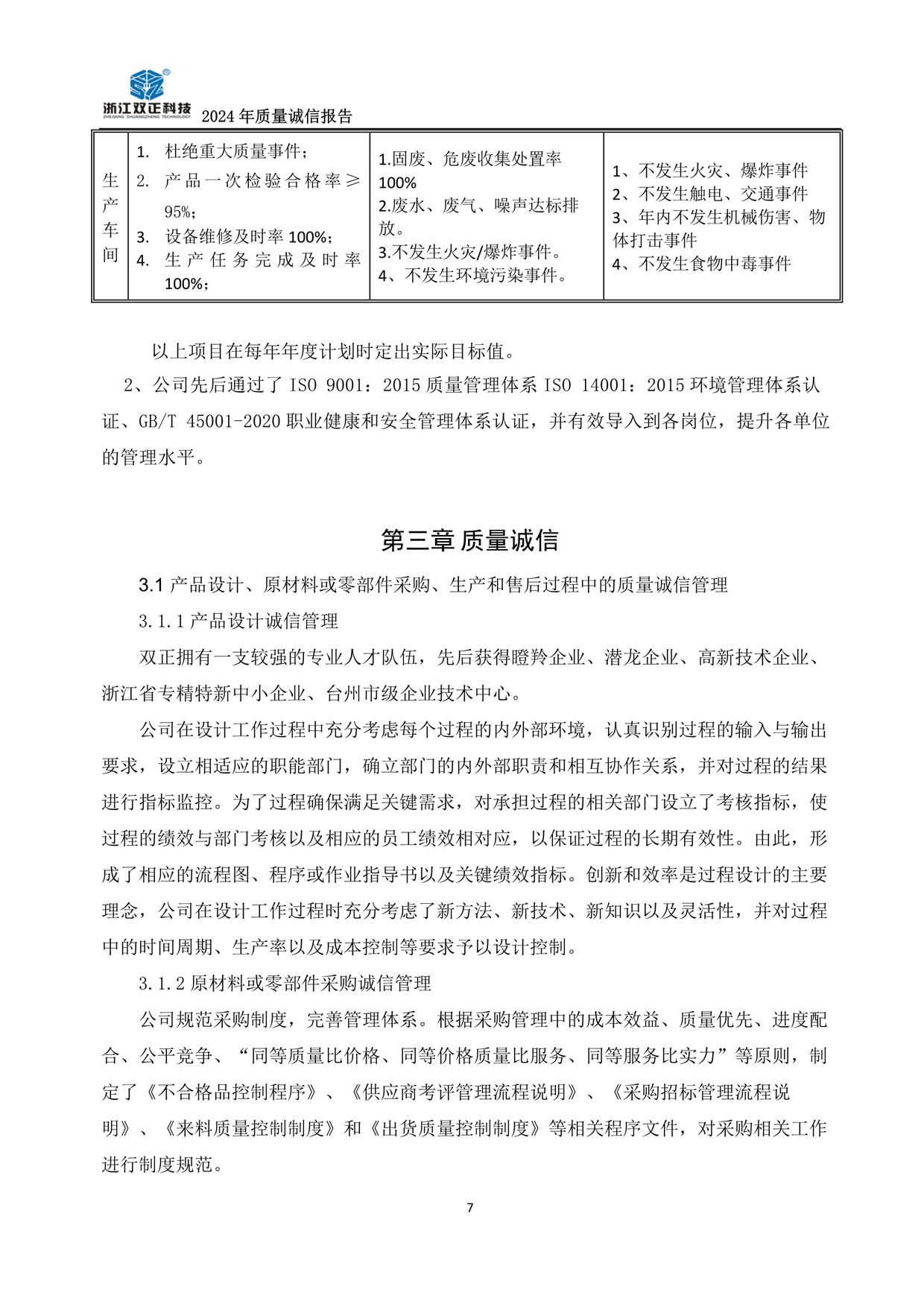
2024年质量诚信报告
PDF文件下载
推荐产品
水车式转盘十一轴三方向搪孔/攻牙/展刀专用机
水车式转盘十二轴三方向搪孔/攻牙/展刀专用机
阀门自动装配机
双头数控
全自动液压机床(攻丝型)
关于我们
公司简介
企业文化
荣誉资质
产品中心
一体式水车
倒挂式水车
圆盘式专机
双头数控
全自动数控
全自动液压机床
应用领域
阀门行业
管件行业
分水器暖通
水表壳
卫浴行业
汽配行业
网站导航
客户案例
新闻资讯
服务体系
联系我们
联系我们
地址:浙江省台州市玉环市干江镇滨港工业城南北大道
电话:0576-87496448传真:0576-87496418邮箱:
[email protected]
91天媒传媒mv在线视频成立于2015年8月,“双正科技”是一家集研发制造销售用于水暖、阀门行业机加工的智能自动化专机的机床企业,玉环市三龙企业、国家重点扶持的高新技术企业。公司设备的技术品质着重研发引进意大利、台湾机床制造的先进应用技术...
您有什么问题或要求吗?
联系我们,我们很乐意提供帮助。
联系我们
Copyright © 91天媒传媒mv在线视频 版权所有. 技术支持:
玉环海纳广告
首页
简介
产品
联系